公司克而瑞研究中心 2025-04-22 08:25:02 来源:丁祖昱评楼市
最近房企债务重组和破产重整方面,不断有好消息传出来。
4月17日,全国企业破产重整案件信息网上协信远创管理人发布公告,《重庆协信远创实业有限公司等三十家企业重整计划(草案)》已获债权人高票通过。4月21日,重庆市第五中级人民法院正式裁定批准草案。这意味着协信完成了破产重整的关键一步,成为全国首个通过司法重整实现纾困的百强房企。
从融创、世茂、远洋等规模企业的债务重组获批,到这次协信远创的重整草案表决通过,一个个房地产企业的“重生”,对促进房地产的止跌回稳有着重要的意义。

从时间跨度来看,协信远创破产重整比较长,先后经历了三年多时间。原因在于这次破产重整的难度系数非常大,涉及债务规模超600亿元。而最终重整草案能够获批,背后原因有很多。
首先,根据重整计划草案,由三家投资人支付现金取得协信远创下属部分企业股权及资产,以完成资产债务剥离;同时,成立协信远创重整服务信托,通过“重整+重组”的方式向债权人偿债。此外,普通债权金额在3万元以下(含本数)的部分,自人民法院裁定批准重整计划之日起6个月内以现金全额清偿。方案照顾到人数众多的小额债权人,维护了最大规模债权群体稳定。
其次,在重组的过程中,重庆市政府成立“协信风险处置专班”,协调住建、金融等部门联合推进,重庆市五中院全程介入指导程序合规性。通过“行政协调+司法裁量”联动,破解资产查封、股权冻结等执行障碍,保护资产价值,维护债权人利益。
一家企业的重整成功,离不开创始人和经营团队的配合与担当,不躺平、不放弃、敢作为。被裁定破产重整后,协信远创在最大化优化降低成本的同时,保留最核心的经营管理团队,全力配合与推进重整进程。同时多方面筹措资金,优先确保复工复产,完成20多个项目续工续建,总计交付近1.6万套,实现对小业主、政府的承诺。此外,创始人主动放弃全部投资权益,相关收益将全部由债权人进行分配,彻底实现股权归零,权益让渡,确保债权人权益最大化。
最后,“央企+地方国资+AMC”的多方资本助力模式是协信远创重整成功的另一个关键,其中苏州资产、华润渝康等以共益债等多元化的方式参与协信远创的重整。最重要的是,中信集团旗下中信金融资产,积极参与了重整工作,也为这次重整成功提供坚实的基础。
央企中信集团下设“特殊资产工作室”,依托集团金融与实业并举优势,提供特殊资产业务综合金融解决方案,助力防范化解风险。此次旗下中信金融资本协同兄弟单位积极参与协信远创重整,为民营企业注入“强心剂”,积极响应国家鼓励央企、国企通过市场化方式参与民企纾困,防范系统性金融风险的号召,体现了中信的央企责任与担当。也是中信集团与重庆市政府确定战略合作伙伴关系后,首例在中信集团的助力下实现重庆老牌全国百强房企成功纾困的案例,兑现了对重庆政府的承诺。


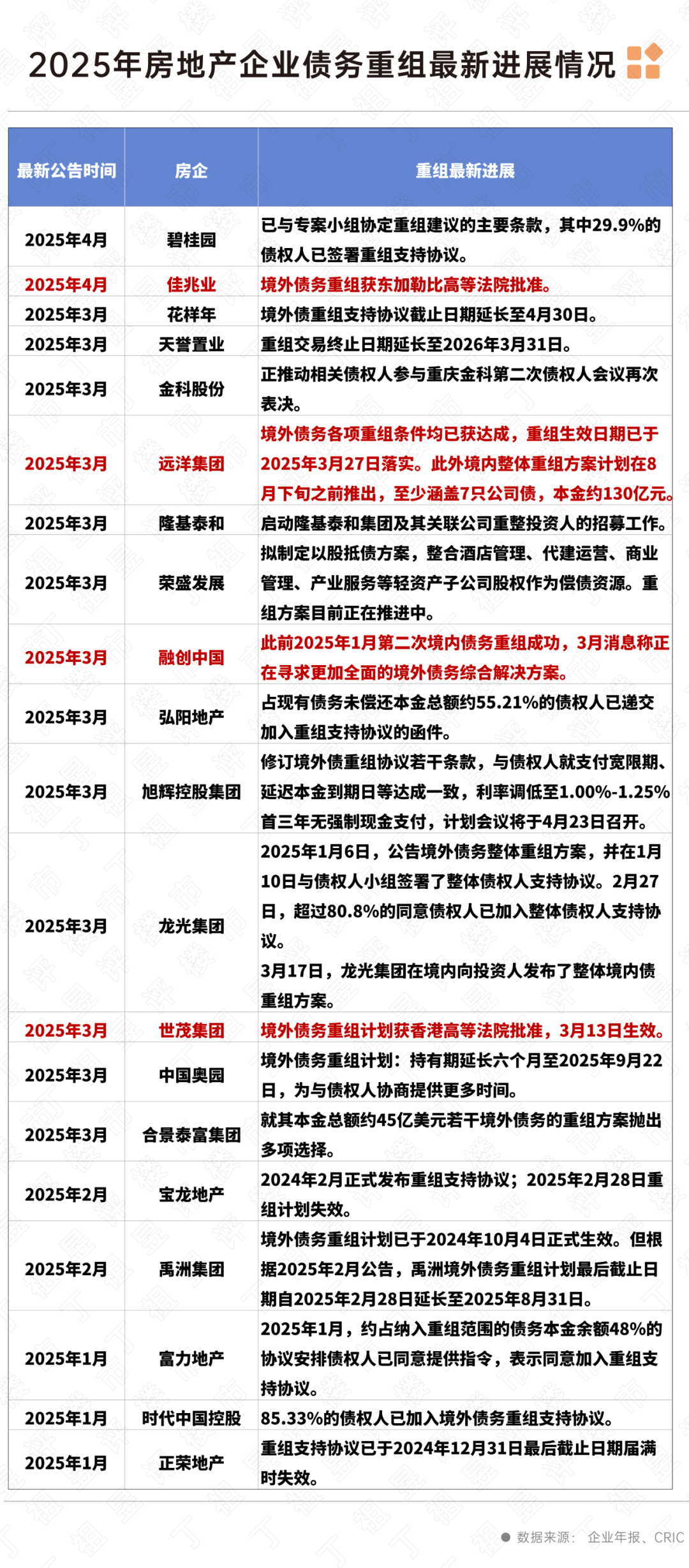
除了协信之外,还有多家房企的债务重组计划获批,房企债务重组在2025年按下了加速键。1月融创十笔境内债务重组方案获批准,成为首家完成境内债二次重组的房企,同时融创也已提出第二次境外债务重组方案。3月以来,世茂集团、远洋集团、佳兆业等房企先后公告,其境外债务重组计划获得相关法院批准。
此外,不少房企的债务重组进展也已接近成功。如2月27日,龙光集团发布公告称超过80.8%的同意债权人已加入整体债权人支持协议,并于3月17日发布了整体境内债重组方案。旭辉集团3月18日公告已与债券持有人小组就重组支持协议若干修订达成原则性一致,经修订修改的重组支持协议已经生效,有关该计划的召集聆讯订于香港时间2025年4月23日上午十时进行。
协信的破产重整以及这么多房企债务重组协议的通过,为其他企业提供了可复制的路径,将进一步加速推动其他房企重整和债务重组的进程,从而促进整个房地产行业实现风险出清、良性循环。


最后我想强调的是,企业重整的目的和意义,不仅在于实现债务的重组,更为重要的是能够让企业重获新生,回归正常经营的轨道。推动房地产市场止跌回稳是当前的重要任务,在房地产止跌回稳的众多指标中,我认为,房地产主体的最终稳定是最重要的标志之一。
目前头部房企止跌回稳态势明显,越来越多房企破产重整和债务重组的成功落地,将成为“保主体、稳主体”的重要一环。协信远创破产重整的成功不仅是“个案突破”,更是全国房地产行业纾困迈向“模式复制”的关键一步,以“重庆经验”映射全国房地产纾困方向,更多房企将迎来新发展和新机遇。
在当前全球经济格局深度调整、贸易摩擦持续演进的复杂形势下,房地产行业止跌回稳重要性更加凸显。2024年全国商品房销售金额仍有9.68万亿元,房地产仍是中国的支柱产业。在信心比黄金更珍贵的当下,一个个房地产企业的破茧重生,不仅是市场信心恢复、促进消费升级、扩大内需、夯实经济内生动力的战略支点,更是当前国家面临贸易战、关税战挑战的信心压舱石、稳定剂。